BETWA西汉姆联(西汉姆联)官方网站|West Ham United
首页
集团概况
新闻中心
必威betway西汉姆联
必威西汉姆官网登录
廉洁蜀高
信息公开
招标信息
您当前的位置:
首页
/
招标信息
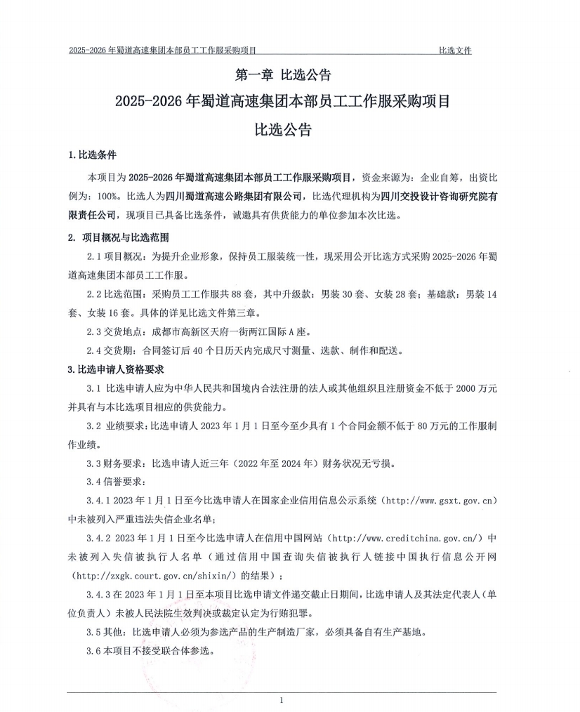
2025-2026年BETWA西汉姆联官方官网本部员工工作服采购项目比选公告
2026年03月09日
1186人看过
附件:
第六章比选申请文件格式.doc
2025-2026年BETWA西汉姆联官方官网本部员工工作服采购项目比选文件.pdf
2025-2026年BETWA西汉姆联官方官网本部员工工作服采购项目比选公告
2026/03/09
BETWA西汉姆联官方官网聘请合规内控服务咨询机构项目比选公告
2026/03/03
BETWA西汉姆联官方官网常年法律顾问服务机构项目比选公告
2026/01/30
四川金通工程试验检测有限公司隧道底板采空区钻探劳务协作项目比选公告
2025/12/16
西宁高速普格段河口~鲁溪河二级110kV线路改造工程施工比选公告
2025/09/09
资中至乐山高速公路过程控制审计服务项目招标公告
2025/09/03
上一页
下一页
董事长邮箱
sdgsjtdsz@163.com
总经理邮箱
sdgsjtzjl@163.com
地址:成都市高新区天府一街535号两江国际大厦A栋
Copyright @ BETWA西汉姆联(西汉姆联)官方网站|West Ham United 版权所有
版权所有 技术支持:
创企科技
蜀ICP备2022016653号-1