BETWA西汉姆联(西汉姆联)官方网站|West Ham United
首页
集团概况
新闻中心
必威betway西汉姆联
必威西汉姆官网登录
廉洁蜀高
信息公开
招标信息
您当前的位置:
首页
/
招标信息
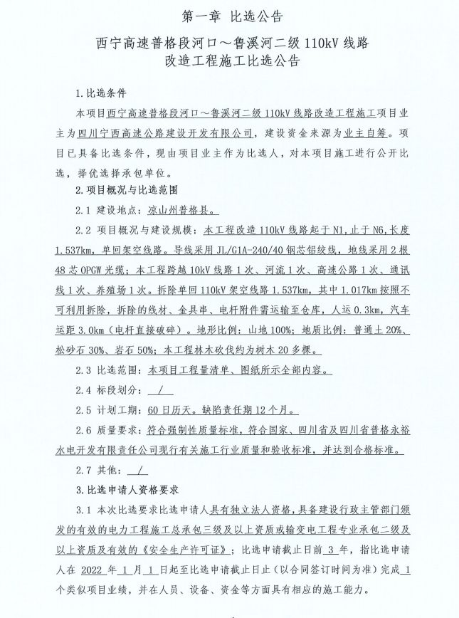
西宁高速普格段河口~鲁溪河二级110kV线路改造工程施工比选公告
2025年09月09日
4690人看过
西宁高速普格段河口~鲁溪河二级110kV线路改造工程施工比选公告.pdf
BETWA西汉姆联官方官网常年法律顾问服务机构项目比选公告
2026/01/30
四川金通工程试验检测有限公司隧道底板采空区钻探劳务协作项目比选公告
2025/12/16
西宁高速普格段河口~鲁溪河二级110kV线路改造工程施工比选公告
2025/09/09
资中至乐山高速公路过程控制审计服务项目招标公告
2025/09/03
四川金通工程试验检测有限公司2025-2028年常年法律顾问服务项目(第二次)比选公告
2025/08/22
金通检测公司2025年运营高速公路定期检查激光弯沉检测技术协作项目比选公告
2025/08/20
上一页
下一页
董事长邮箱
sdgsjtdsz@163.com
总经理邮箱
sdgsjtzjl@163.com
地址:成都市高新区天府一街535号两江国际大厦A栋
Copyright @ BETWA西汉姆联(西汉姆联)官方网站|West Ham United 版权所有
版权所有 技术支持:
创企科技
蜀ICP备2022016653号-1